في بعض الاحيان قد تحتاج الى تشغيل الأجهزة وغلقها بعد فترة زمنية معينة، مثل لمبة الممرات او لمبة السلم.. أو…
الوسم: دوائر التايمر 555
دائرة مؤشر للضوء “استخدام 555 في حالة عديم الاستقرار”
دائرة مؤشر الضوء وتشغيل ليد كفلاشر بحيث يضئ ويطفأ بشكل متكرر عندما يقل ضوء الغرفة. ومثال على أستخدام دائرة التايمر…
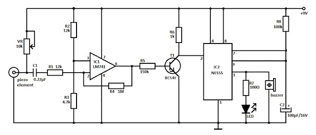
دائرة حساس الصدمات والاهتزازات بواسطة Piezo
تصميم حساس الاهتزاز والصدمات موضوعنا اليوم عن حساس الاهتزاز او الصدمات وهو من الاجهزة ذات فعالية وقدرة عالية لتامين.. المداخل…
دائرة حساس الحركة بواسطة IR Sesnsor
حساس الحركة بواسطة IR Sesnsor تصميم دائرة الحركة باستخدام الاشعة تحت الحمراء هذه الدائرة تستطيع استخدامها في الكثير من التطبيقات…
حساس ومستكشف المعادن
دائرة حساس المعادن وهي دائرة تقوم بتحديد المكان الذي يتواجد فيه نوع من انوع المعادن كالحديد والنحاس والالمونيوم الخ ……
رافع الجهد 6 فولت الي 600 فولت
دائرة رافع الجهد 6 فولت الى 600 فولت الدائرة عن رافع للجهد بسيط وبمكونات بسيطة وتقوم الدائرة برفع الجهد الى…
كاشف الضوء ،دائرة انذار لحساس الضوء
كاشف الضوء ،دائرة انذار لحساس الضوء تصميم دائرة انذار باكتشاف والاحساس بالضوء الدائرة تعمل بالتايمر 555 وهي دائرة لـ كاشف…
دائرة انذار بالتليفون المحمول
دائرة انذار بالتليفون المحمول تصميم دائرة انذار بالاتصال بك في حالة وجود دخيل دائرة تتصل بك في حالة وجود دخيل…
تصميم مستكشف حريق باستخدام استرتر اللمبة النيون
كثيرا ما نوجه مشكلة في اكتشاف الحريق. واذا استطاعتنا القيام بذلك ، اي اننا قمنا بالتعرف على الحريق واكتشفناه في…